Atualizado em 19/02/26 - Escrito por Adriana Mariano na(s) categoria(s): Processos e Organização
O mapeamento de processos, também conhecido como modelagem de processos, é uma técnica que visa identificar a sequência de atividades de um dado processo a fim de atingir um objetivo.
Em um mundo cada vez mais dinâmico, é exigido que as empresas atendam as necessidades dos clientes com qualidade, rapidez e eficiência. Com isso, é essencial que as organizações tenham processos cada vez mais estruturados a fim de agregar valor ao consumidor final.
Diante desse panorama, vamos te ensinar o passo a passo para você conseguir alavancar os processos de forma estruturada e eficiente em sua empresa.
Veja o que você vai aprender neste artigo:
Agora que você já sabe os principais tópicos deste artigo, vamos começar?

Como dito anteriormente, um processo nada mais é que uma sequência de atividades com um determinado propósito. Dessa forma, um processo pode ser caracterizado por uma sequência de atividades lógica e temporal que utiliza diversos recursos (humanos, tecnológicos, materiais, de conhecimento etc.), a fim de produzir um conjunto de saídas tais como resultados, produtos, serviços etc.
Outro ponto importante é que um processo bem estruturado, deve estar alinhado à estratégia da sua empresa e deve ser medido por meio de indicadores.
É evidente que o mapeamento de processos traz inúmeros benefícios para o dia a dia da sua empresa. Por isso, listamos todos os benefícios ao estruturar um bom processo de gestão, que são:
Viu só como há diversos benefícios ao realizar a modelagem de processos?
Agora que já sabemos que o mapeamento de processos é um grande facilitador na gestão da empresa, vamos te mostrar qual é o passo a passo para você começar a implementar na sua indústria.
Segundo SCHEER (1998), a modelagem de processos segue alguns princípios que devem ser verificados a fim de alcançar os resultados estipulados, que são:
• Aderência: Este princípio é responsável por verificar o quão perto o modelo está da estrutura e funcionamento da realidade modelada. Para isso, são utilizadas técnicas de levantamento e validação, assim como simulações para aumentar a aderência e mostrar como o processo realmente é.
• Relevância e suficiência: Neste princípio, o modelo não deve conter mais informações do que o necessário, ou seja, cada objeto representado deve ter um propósito bem definido.
• Custo / Benefício: É importante analisar neste princípio, se o tempo e os recursos empregados para criar esse processo é relevante para o dia a dia da empresa.
• Clareza: Considerado um dos princípios mais importantes, pois está diretamente relacionado à capacidade de ser entendido e usado pelos usuários.
• Comparabilidade: Este princípio é responsável por nortear a comparação de diferentes processos. Dessa forma, é necessário que seja utilizado os mesmos objetos, nomenclatura e níveis de detalhamento para que seja possível comparar modelos distintos.
• Estruturação sistemática: Este princípio busca integrar modelos representando diversos aspectos da realidade.
É importante ressaltar que os princípios estão relacionados e devem ser respeitados, por exemplo, o princípio de clareza está diretamente ligado ao princípio de relevância, pois um modelo não será bem compreendido se possuir muitos objetos.
Agora que já sabemos os princípios da modelagem de processos, vamos entender como colocar tudo isso em prática.
Para realizar o mapeamento de processos, deve-se determinar a equipe responsável pelo gerenciamento do projeto. Com o time definido, é só seguir o passo a passo a seguir:
A primeira coisa a fazer na modelagem de processos deve ser definir qual é o principal objetivo que desejo alcançar. Esse passo é importante para que sua empresa tenha clareza de onde quer chegar por meio desse mapeamento. Além disso, ajuda a explicitar o conhecimento adquirido até então e a experiência para utilizar no futuro.
Por exemplo, suponha que sua empresa tenha um lead time muito grande e isso está gerando muito custos e insatisfação aos clientes. Então, você pode definir que o propósito do mapeamento é reduzir o lead time da produção em X dias.
Assim, com o mapeamento será possível identificar quais atividades do processo demandam mais tempo e devem ser otimizadas ou até mesmo automatizadas.
Com o propósito bem definido, devemos delimitar o escopo do projeto. Assim, a equipe de modelagem deve avaliar quais os processos que são mais relevantes naquele momento. Logo, é recomendado que os processos críticos sejam mapeados inicialmente.
Neste passo, é importante definir o quão detalhado será seu modelo. Com isso, é essencial ter em mente o que cada informação vai agregar ao processo.
Por exemplo, ao mapear a área de suprimentos de uma empresa será que é necessário detalhar todas as atividades do assistente de logística ou apenas as principais atividades que impactam o processo no geral?
A resposta certa é: depende do objetivo que você estabeleceu no primeiro passo. Se for relevante mapear todas as atividades do assistente, vá em frente. Caso contrário, foque no que realmente é importante para não perder tempo no que não agrega valor.
Neste passo, vamos definir qual será a melhor abordagem a ser utilizada durante a modelagem. Existem 3 abordagens que sua equipe pode utilizar ao realizar o mapeamento de processos, que são:

O próximo passo é o levantamento de entrevistas. Aqui você irá definir quem será entrevistado a fim de coletar a visão das pessoas envolvidas no processo. É importante também checar informações previamente levantadas, e registrar todas as percepções dos entrevistados sobre problemas e oportunidades de melhoria.
Durante o mapeamento, será necessário também a realização de entrevistas de validação que consistem em apresentar os modelos levantados com o intuito de receber feedbacks para corrigir eventuais erros cometidos durante a modelagem.
Além disso, essas entrevistas são realizadas para verificar a clareza e aderência dos modelos à realidade a fim de criar uma visão homogênea do processo.
Atualmente, há duas notações bem populares na modelagem de processos, são elas:


Imagem: Principais Macroprocessos (VAC) de uma empresa

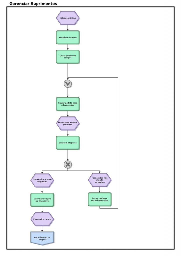
Imagem: Processo detalhado (EPC) de Suprimentos – Aquisição de materiais

Além disso, os modelos de processos VAC e EPC fazem a conexão entre todas as perspectivas.
Para realizar o mapeamento de processos, é preciso utilizar uma ferramenta que auxilie na construção dos diagramas e modelos. No mercado, há diversos softwares que podem auxiliar nessa modelagem, que são:
Por fim, é importante definir alguns critérios que serão utilizados para revisar seus modelos. Sendo assim, separamos alguns critérios que podem te auxiliar nessa empreitada, são eles:
Enfim, esses são alguns dos critérios mais importantes para ficar atento na revisão da sua modelagem.
Agora que você já aprendeu o passo a passo para realizar um mapeamento de processos bem estruturado, organize sua equipe e comece a colocar em prática. Lembre-se de adequar à sua realidade. Assim, seus processos serão cada vez mais eficientes e suas metas serão alcançadas mais rapidamente.
Além disso, fique a vontade para entrar em contato conosco caso tenha alguma dúvida ou sugestão.
Engenheira de Produção formada pela UFRJ, pós-graduanda em Gestão de Projetos na USP e especialista em Gestão de Processos e Melhoria Contínua na Nomus.
Encontre Adriana Mariano nas redes sociais:
Artigo muito bom